5天拿证的滑雪“速成教练”能执教吗?记者调查→

转自:央视新闻

眼下正值冰雪季,冰雪消费和冰雪运动持续升温,冬日约三五好友去雪场滑雪,愈发成为一种流行的休闲方式。

近日,有媒体报道称社交平台上涌现出大量“滑雪教练国职证”的培训宣传,不少机构声称学员仅需5天就能通过考试拿证,还招收零基础学员。

这样的“速成教练”是否有能力执教?想拿到“滑雪社会体育指导员国家职业资格证书”,到底要经历怎样的培训和考试?从“能当滑雪教练”到“成为滑雪教练”,还有多长的路要走?来看记者的报道。

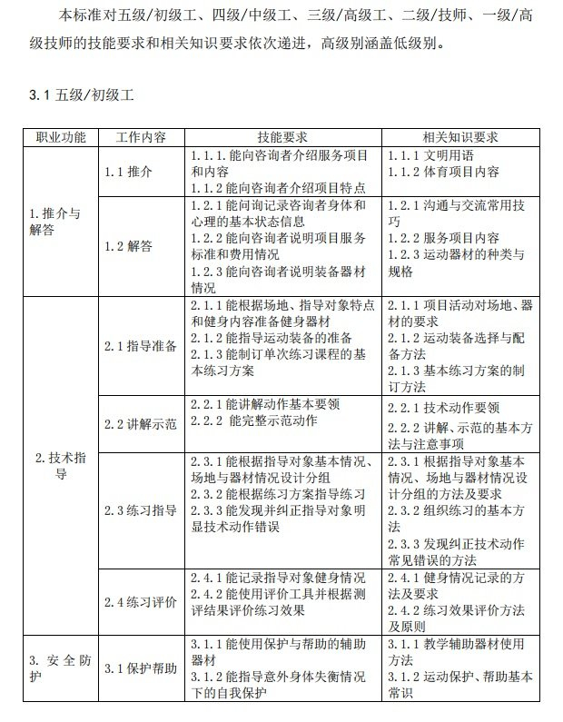
根据《国家职业资格目录(2021年版)》,从事滑雪等高危险性体育项目指导服务的社会体育指导人员,应取得相应职业资格证书,并在依法取得许可的经营单位内开展工作。根据人力资源和社会保障部、国家体育总局联合制定的《社会体育指导员国家职业技能标准(修订版)》,包含滑雪等职业方向在内的社会体育指导员,在技能等级设定上分为五个级别,五级即初级工,职业功能包括推介与解答、技术指导、安全防护,正规培训达到规定标准学时数并取得结业证为申报条件。

《社会体育指导员国家职业技能标准(修订版)》中社会体育指导员(五级/初级工)工作要求

培训和考试,串起了获得资格证书完整流程的两端。记者在社交媒体平台搜索发现,一些培训机构或招生代理宣传的“滑雪教练国职证”培训班,普遍是针对学员考取“滑雪社会体育指导员(五级)国家职业资格证书”开设的,培训分为单板、双板,时间通常为5到7天,地点覆盖全国多地的雪场,价格3000元到7000元不等,培训结束后直接参加考试。

社交媒体平台上宣传的“滑雪教练国职证”培训班

有业内人士透露,网络宣传多是与培训机构合作的招生代理所发,出于佣金的考虑,部分招生代理可能会夸大通过率。实际上,参加培训就一定能通过考试获得证书吗?一位招生代理介绍,考试由各省区市体育行业特有工种职业技能鉴定站在本地区内独立组织,并没有明确且固定的“通过率”一说。

一家培训机构设置的培训日程安排

招生代理开展业务的几家培训机构,都为实操训练设置了每天至少6小时的上雪时长,培训期间还会组织模拟测试,培训师会针对学员的短板有针对性地加训提升。

记者了解到,针对零基础学员的培训,一些机构会额外增加学时,并相应增加费用,待他们通过提前训练初步掌握滑雪技巧后,再和有基础的学员编入同班培训。

滑雪社会体育指导员(五级)国家职业资格证书

业内人士向记者透露,考试的实际通过率通常在80%左右。记者查询国家体育总局职业技能鉴定指导中心与中国滑雪协会制定的《滑雪指导员国家职业技能鉴定考核实施细则》发现,五级/初级指导员的职业技能鉴定内容包含理论和实操两部分,实操又包括个人技术、教学指导和附加项目(安全救护),每项考核内容都有详细评分标准。

针对“培训机构催生速成教练”“滑雪教练国职证门槛设置低”等争议,国家体育总局职业技能鉴定指导中心相关工作人员回应记者,在“考培分离”基础上,培训机构组织的考前集中培训,实际上是围绕《考核实施细则》内容对学员能力开展的梳理和强化。

《滑雪(单板)指导员国家职业技能鉴定考核实施细则(2023版)》中各级别实操考核内容

浙江省滑雪指导员国家职业技能鉴定考评员陈志告诉记者,考评和培训的分离,是保障证书含金量的重要一环。通过考核并拿到证书只是入行的最低门槛,能否成为职业教练,还要经过多道“关卡”。

内蒙古一家中型滑雪场总经理佟玉金表示,滑雪教练的专业水平直接关系到消费者的体验与安全,也是行业健康发展的重要支撑,因此,在准入门槛之上,雪场必须当好第二道“保险栓”。

某雪场负责人表示,报考者可分为两类,

一类是已经滑得很好、但仍想用一本国家认可的证书来证明自己滑雪能力的爱好者。

另一类则希望通过拿证来从事教学工作,以年轻人为主。

《滑雪(单板)指导员国家职业技能鉴定考核实施细则(2023版)》中技师职业技能鉴定内容

现实来看,随着冰雪运动的普及,很多爱好者的需求也不再满足于追求技巧进阶,可能还包含了挖掘对冰雪文化的深层理解,这无疑对“培养什么样的教练”提出了新要求。国家体育总局职业技能鉴定指导中心相关工作人员表示,随着产业持续升温,在政策和市场的双重作用下,滑雪教练行业将以规范为核心、以质量为导向不断升级。

【未经授权,严禁转载!联系电话028-86968276】

上一篇:美丽中国首张乡村儿童原创音乐专辑上线:总有一束光属于你我
下一篇:人格频率学苑第25期未来领袖特训营:沉浸式体验剧场 召唤未来领袖
免责声明:

1、本网站所展示的内容均转载自网络其他平台,主要用于个人学习、研究或者信息传播的目的;所提供的信息仅供参考,并不意味着本站赞同其观点或其内容的真实性已得到证实;阅读者务请自行核实信息的真实性,风险自负。